±¾ÎÄÄÚÈÝ×ªÔØ×Ô΢ÐŹ«Öںš°×ÔÈ»×ÊÔ´²¿¡±
×ÔÈ»×ÊÔ´²¿¹ØÓÚÓ¡·¢¡¶ÁìÍÁ¿Õ¼äÊӲ졢ÍýÏë¡¢ÓÃ;¹ÜÖÆÓõØÓú£·ÖÀàÖ¸ÄÏ¡·µÄ֪ͨ
×ÔÈ»×Ê·¢¡²2023¡³234ºÅ
¸÷Ê¡¡¢×ÔÖÎÇø¡¢Ö±Ï½ÊÐ×ÔÈ»×ÊÔ´Ö÷¹Ü²¿·Ö£¬Ð½®Éú²ú½¨Éè±øÍÅ×ÔÈ»×ÊÔ´¾Ö£¬ÖйúµØÖÊÊÓ²ì¾Ö¼°²¿ÆäËûÖ±Êôµ¥Î»£¬¸÷Åɳö»ú¹¹£¬²¿»ú¹Ø¸÷˾¾Ö£º
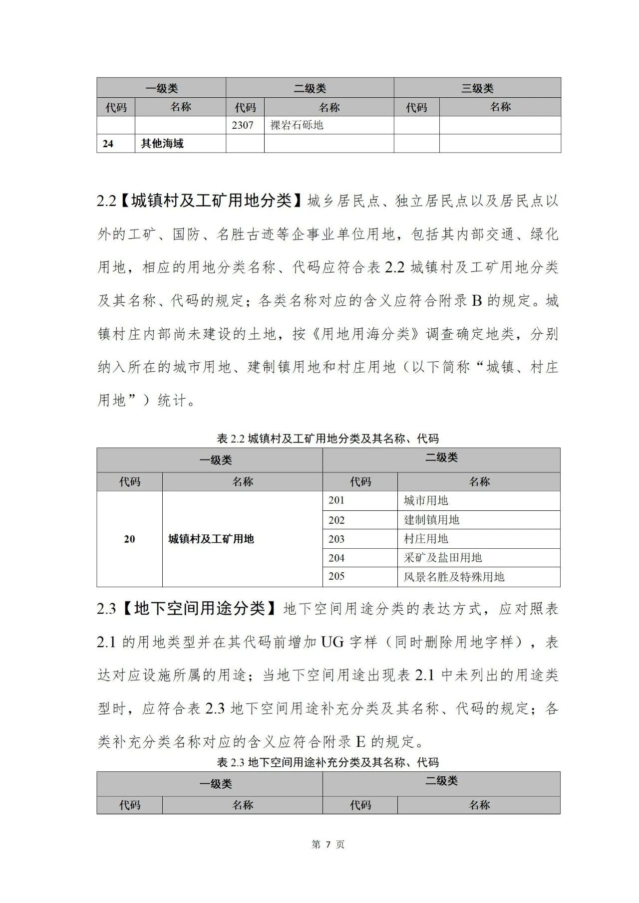
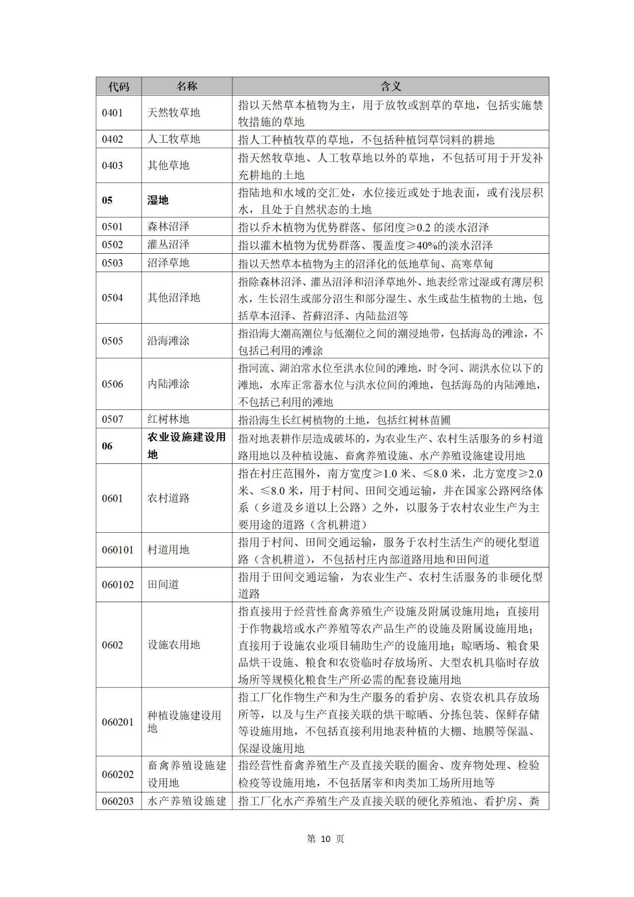
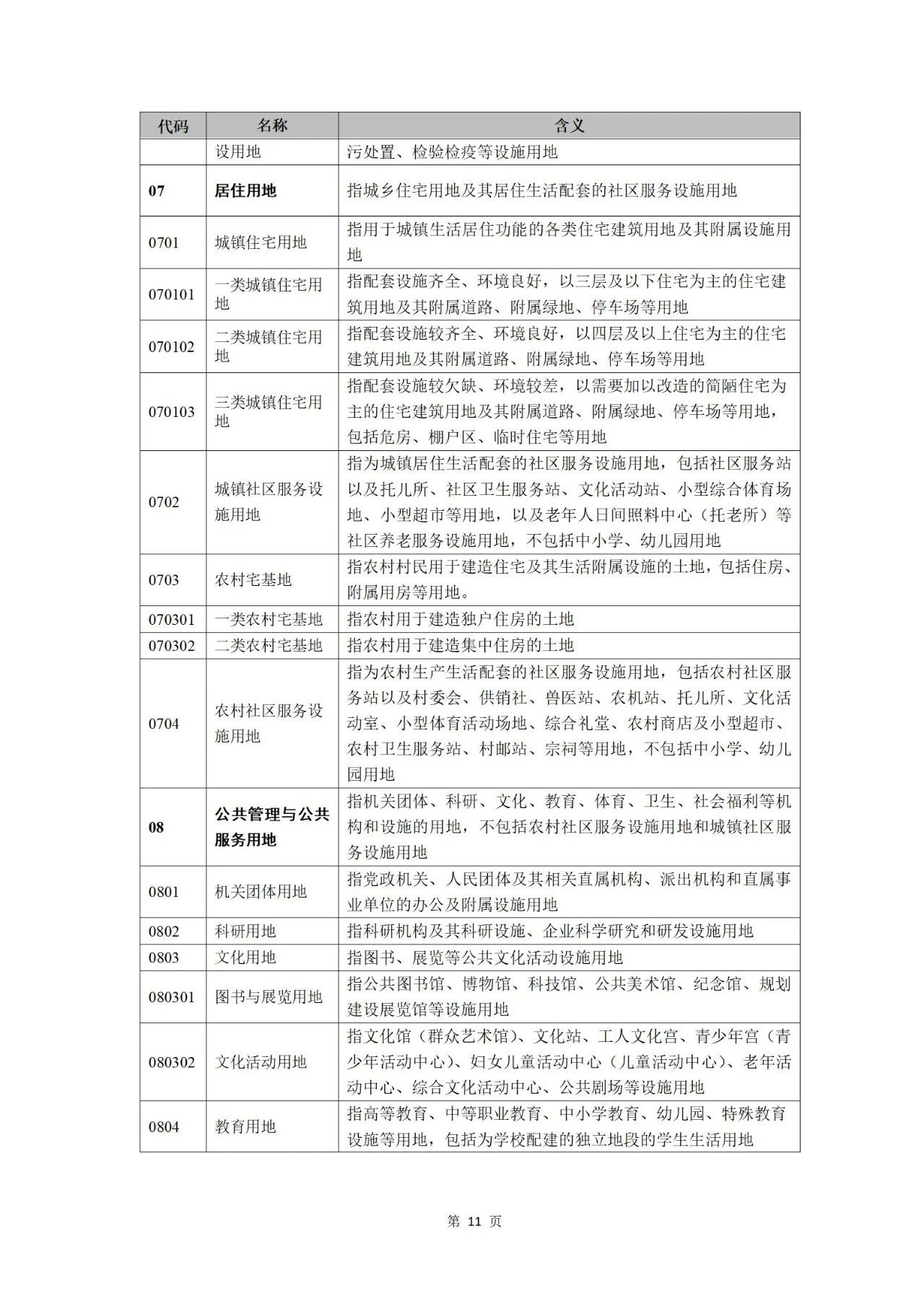
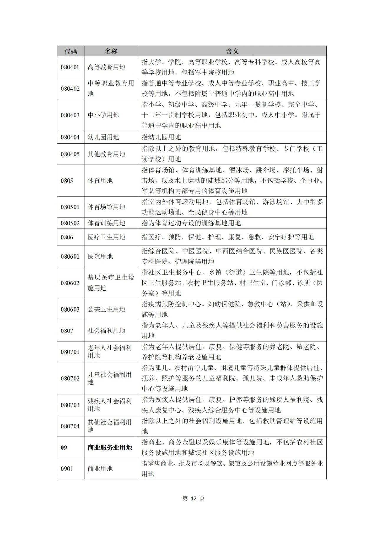
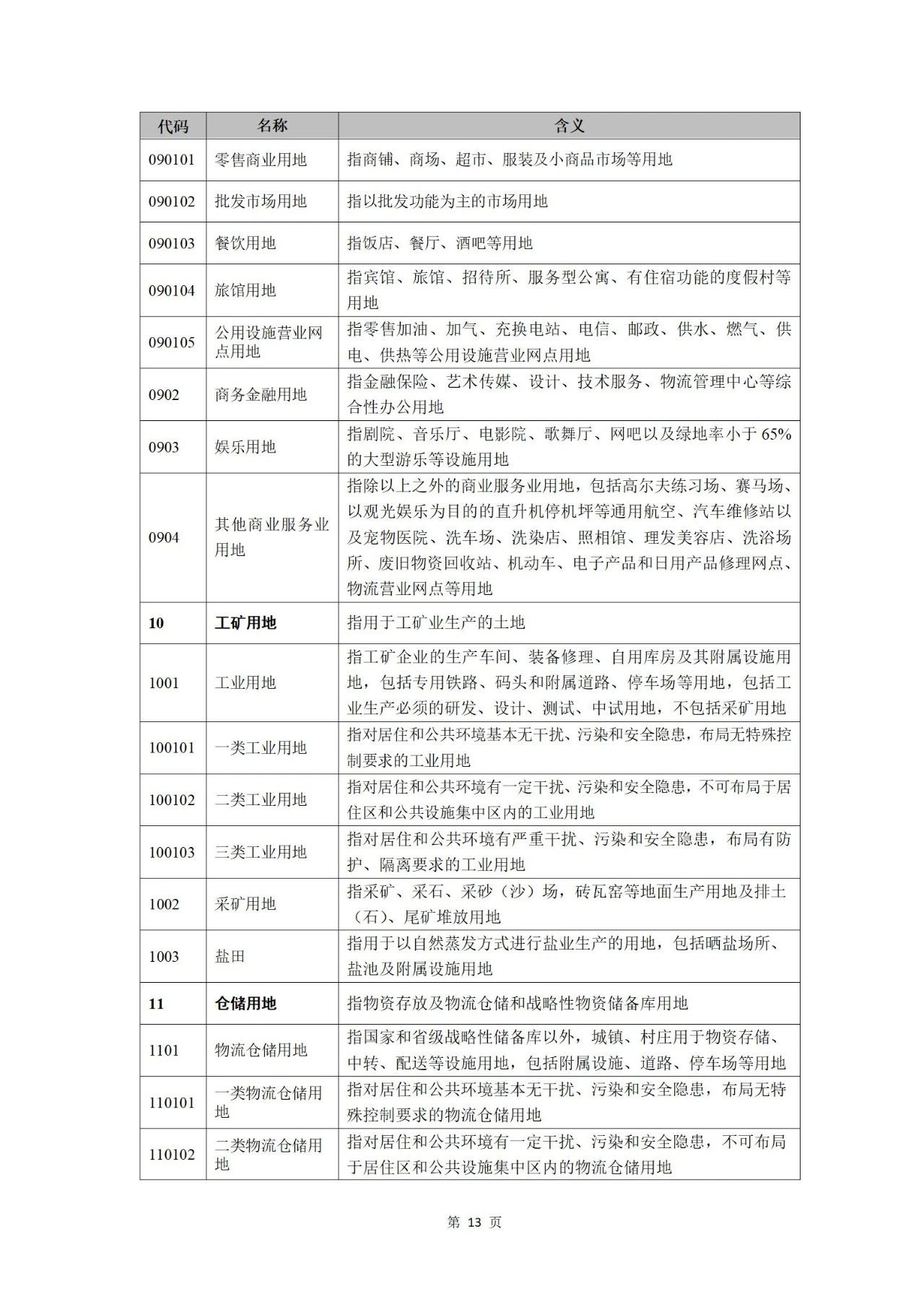
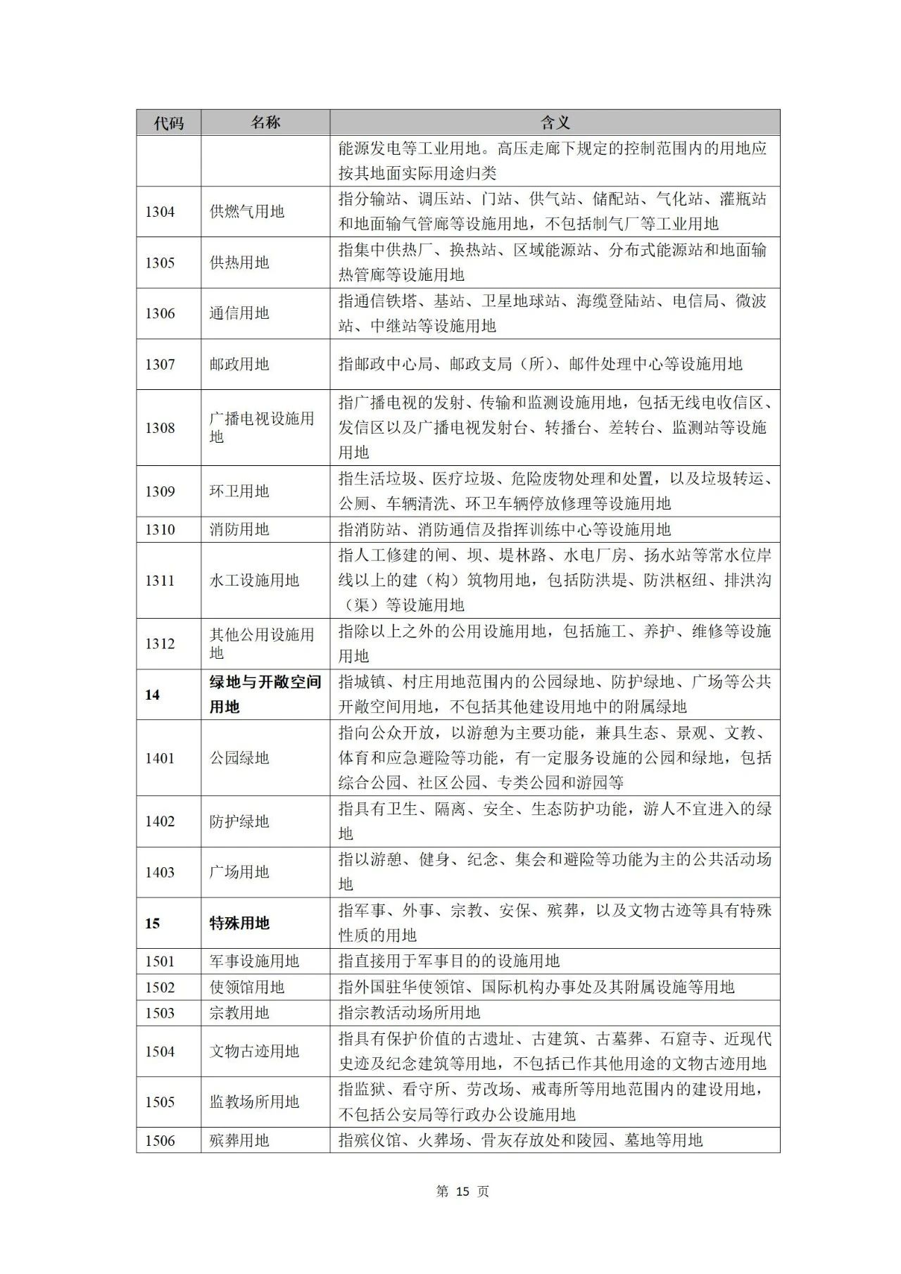
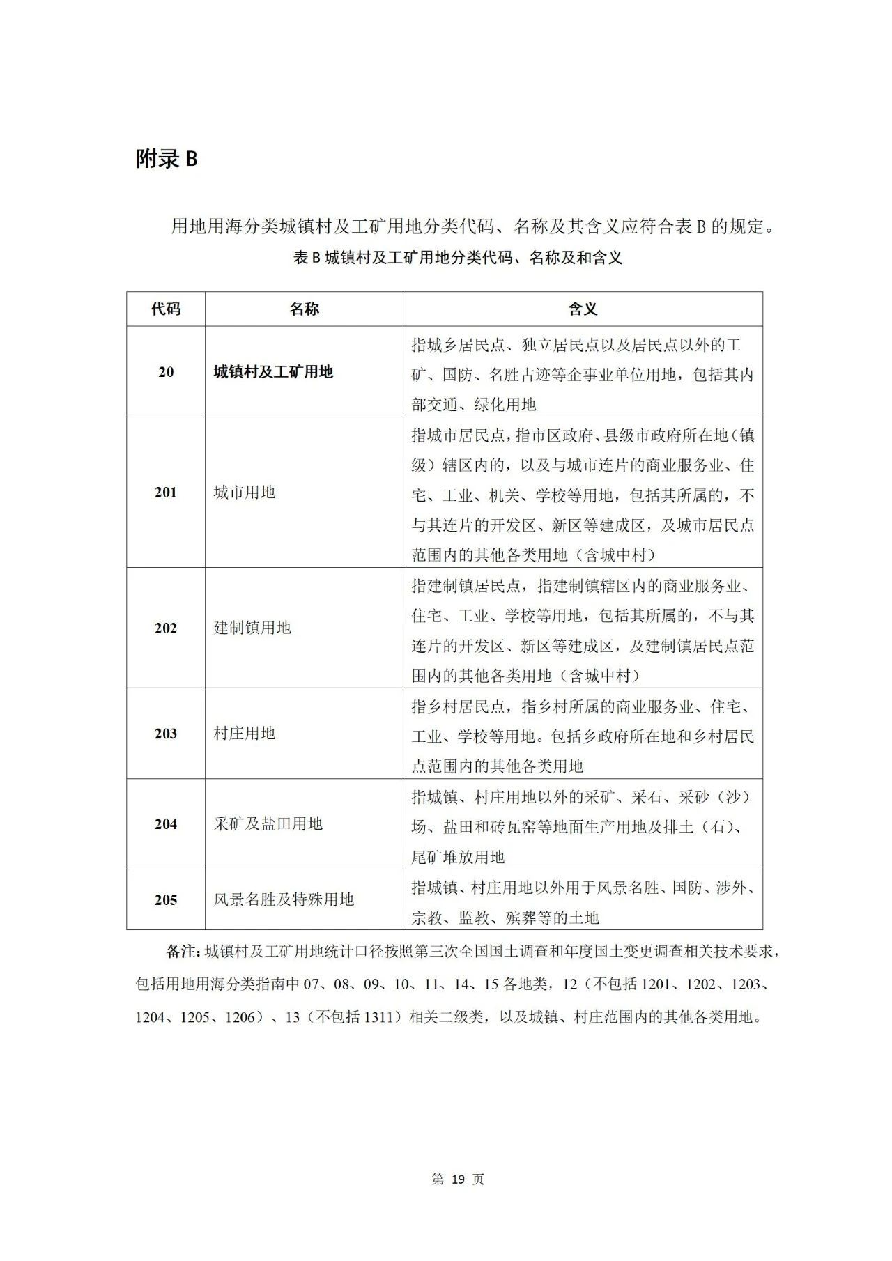
2020Äê11Ô£¬²¿Ó¡·¢ÁË¡¶ÁìÍÁ¿Õ¼äÊӲ졢ÍýÏë¡¢ÓÃ;¹ÜÖÆÓõØÓú£·ÖÀàÖ¸ÄÏ£¨ÊÔÐУ©¡·£¨ÒÔϼò³Æ¡¶·ÖÀàÖ¸ÄÏ¡·£©¡£¡¶·ÖÀàÖ¸ÄÏ¡·ÊÔÐÐÈýÄêÀ´£¬Îª¸÷¼¶×ÔÈ»×ÊÔ´Ö÷¹Ü²¿·ÖͳһÐÐʹȫÃñËùÓÐ×ÔÈ»×ÊÔ´×ʲúËùÓÐÕßÖ°Ôð¡¢Í³Ò»ÐÐʹËùÓÐÁìÍÁ¿Õ¼äÓÃ;¹ÜÖÆºÍÉú̬ÑÚ»¤ÐÞ¸´Ö°Ô𣬽¨É轡ȫͳһÊÓ²ì¼à²âºÍȷȨ¹ÒºÅÖÆ¶È£¬Íƽø¡°¶à¹æºÏÒ»¡±µÄÁìÍÁ¿Õ¼äÍýÏëϵͳ½¨Éè²¢¼àÊÓʵÑ飬ÖÜÈ«¹æ·¶×ÔÈ»×ÊÔ´ÖÎÀí£¬Ôö½øÉú̬ÎÄÃ÷½¨ÉèµÈ·½ÃæÊ©Õ¹ÁËÖ÷ÒªÆð¾¢×÷Óá£
ƾ֤¡¶·ÖÀàÖ¸ÄÏ¡·ÊÔÐÐÇéÐΣ¬ÍŽá×ÔÈ»×ÊÔ´ÊÓ²ì¼à²â¡¢ÁìÍÁ¿Õ¼äÍýÏëÌåÀý¼°¡°ÈýÇøÈýÏß¡±»®¶¨¡¢ÁìÍÁ¿Õ¼äÓÃ;¹ÜÖÆ¡¢¸ûµØÑÚ»¤¼àÊÓ¡¢×ÔÈ»×ÊÔ´¿ª·¢Ê¹Óá¢ÓõØÓú£ÉóÅúºÍÖ´·¨î¿ÏµµÄÏÖʵÐèÒª£¬ÒÔ¼°¸üºÃÖª×ã×ÔÈ»×ÊԴϸÄ廯ÖÎÀíÐèÇ󣬲¿¾öÒé¶Ô¡¶·ÖÀàÖ¸ÄÏ¡·ÓèÒÔÐÞ¶©²¢ÕýʽʩÐУ¬ÏÖÓ¡·¢ÄãÃÇ£¬Çë×ñÕÕÖ´ÐС£
×ÔÈ»×ÊÔ´²¿
2023Äê11ÔÂ22ÈÕ
¸½¼þ :
¡¶ÁìÍÁ¿Õ¼äÊӲ졢ÍýÏë¡¢ÓÃ;¹ÜÖÆÓõØÓú£·ÖÀàÖ¸ÄÏ¡· .doc




























