Ϊѧϰ¹á³¹µ³ÖÐÑë¡¢¹úÎñÔº¹ØÓÚÔÚ³¬´óÌØ´ó¶¼»áÆð¾¢Íƶ¯³ÇÖдåˢеľöÒé°²ÅÅ£¬Ôö½øÈ˾ÓÇéÐθÄÉÆ£¬ÊµÏÖÈ«ÌåÈËÃñסÓÐËù¾Ó£¬Ì½Ë÷¾ßÓÐÖйúÌØÉ«µÄ³¬´óÌØ´ó¶¼»á³ÇÖдåË¢ÐÂÀíÂÛ¡¢Ä£Ê½¡¢ÒªÁ켰·¾¶£¬ÓÉÖйúÈËÃñ´óѧ¹«¹²ÖÎÀíѧԺ¡¢¹ã¶«Ê¡¾É³ÇÕò¾É³§·¿¾ÉÐæÂäË¢ÐÂлᡢ±±¾©´óѧÉîÛÚÑо¿ÉúÔº¡¢Öйú¶¼»á°ÙÈËÂÛ̳¡¢ÖйúÈËÃñ´óѧ¹ú¼ÒÉú³¤ÓëÕ½ÂÔÑо¿ÔºÍŽáÖ÷Àí¡°Öйú¶¼»á°ÙÈËÂÛ̳2023Çï¼¾ÂÛ̳ôßÖйúʽÏÖ´ú»¯Ó볬´óÌØ´ó¶¼»á³ÇÖдåˢпç½ç×êÑлᡱ¡£¾Û»á½«ÓÚ2023Äê10ÔÂ14ÈÕÔÚÖйúÈËÃñ´óѧÕÙ¿ª¡£
±¾´Î×êÑлὫÊáÀíÎÒ¹úÖ÷Òª³¬´óÌØ´ó¶¼»á³ÇÖдåµÄÏÖ×´¡¢³ÇÖдåˢеÄÒªº¦Ã¬¶ÜÓëÄѵ㡢³ÇÖдåˢеÄÖÆ¶ÈÁ¢Òì¡¢ÂÄÀúÓë½Ìѵ£¬ÑÐÅÐÎÒ¹ú³ÇÖдåË¢ÐÂÉú³¤Ç÷ÊÆÓëÌôÕ½£¬ÌáÁ¶×ܽá¾ßÓÐÖйúÌØÉ«µÄ³ÇÖдåË¢ÐÂÀíÂÛÆÊÎö¿ò¼ÜºÍÓÐÓõÄʵ¼ùģʽ£¬Îª¹ú¼ÒÍêÉÆ³ÇÖдåË¢ÐÂÕþ²ßϵͳÌṩѧÊõÖ§³Ö¡£
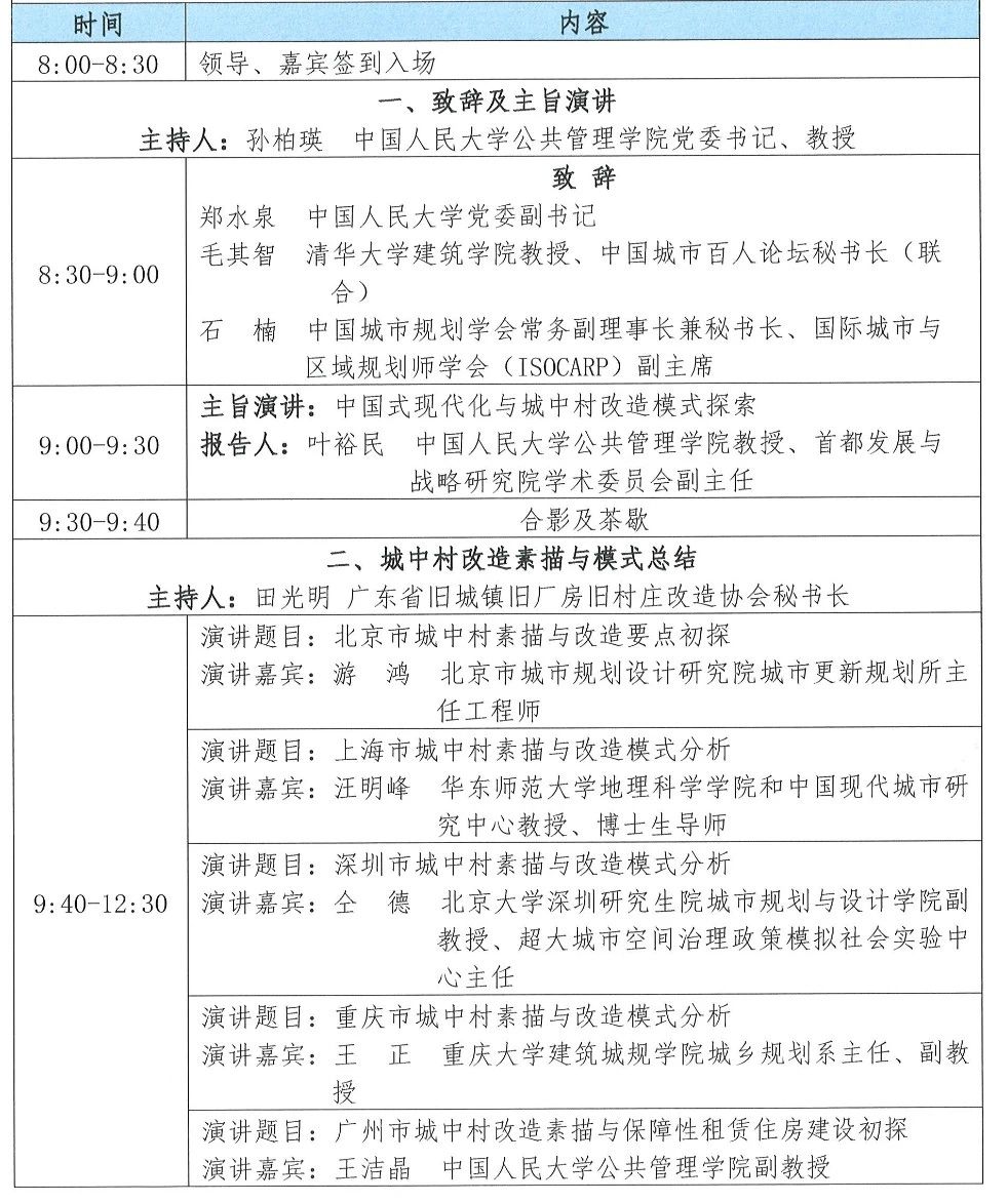
1.ʱ¼ä¼°ËùÔÚ
2023Äê10ÔÂ14ÈÕ£¨ÐÇÆÚÁù£©
ÖйúÈËÃñ´óѧÁ¢µÂÂ¥11²ã1138±¨¸æÌü
2.×éÖ¯µ¥Î»
Ö÷Àíµ¥Î»
ÖйúÈËÃñ´óѧ¹«¹²ÖÎÀíѧԺ¡¢¹ã¶«Ê¡¾É³ÇÕò¾É³§·¿¾ÉÐæÂäË¢ÐÂлᡢ±±¾©´óѧÉîÛÚÑо¿ÉúÔº¡¢Öйú¶¼»á°ÙÈËÂÛ̳¡¢ÖйúÈËÃñ´óѧ¹ú¼ÒÉú³¤ÓëÕ½ÂÔÑо¿Ôº
³Ð°ìµ¥Î»
ÖйúÈËÃñ´óѧ¹«¹²ÖÎÀíѧԺ
а쵥λ
Öйú¶¼»áÍýÏëѧ»áÍýÏëʵÑé·Ö»á¡¢¹ã¶«AG¹«Ë¾¶¼»á¸üÐÂÓÐÏÞ¹«Ë¾¡¢ÖеØÖǹȣ¨±±¾©£©¿Æ¼¼¹¤ÒµÉú³¤ÓÐÏÞ¹«Ë¾
3.¼ÓÈëÖ°Ô±£¨Ô¼60ÈË£©
ר¼ÒѧÕߣ¨À´×Ôº£ÄÚÍâ¸ßУ¡¢ÍýÏëÉè¼ÆºÍÑо¿»ú¹¹£©
ÆóÒµ´ú±í£¨À´×ÔÉîÛÚ¡¢¹ãÖÝ¡¢¶«Ý¸µÈ¶¼»á´Óʶ¼»á¸üÐÂÓªÒµµÄÆóÒµ£©
4.¾Û»áÐÎʽ
¾Û»á½ÓÄÉ¡°ÏßÏÂ+ÏßÉÏ¡±·½·¨ÕÙ¿ª¡£³ýÌØÑû¼Î±öÏÖ³¡²Î»áÍ⣬ÆäËû²Î»áְԱͨ¹ýÏßÉÏÖ±²¥Æ½Ì¨²Î»á¡£
¾Û»áÖ±²¥¶þάÂ룺

5.¾Û»áÄÚÈÝ
£¨Ò»£© ³ÇÖдåË¢ÐÂËØÃèÓëģʽ×ܽá
Ô¼Çë±±¾©¡¢ÉϺ£¡¢¹ãÖÝ¡¢ÉîÛÚ¡¢³É¶¼¡¢ÖØÇì¡¢Î人¡¢¶«Ý¸µÈ¶¼»á·ÖÏí¸÷×Ô¶¼»áµÄ³ÇÖдåËØÃ衢ì¶ÜÄæ¾³ºÍÂÄÀúģʽµÈ¡£
£¨¶þ£© Æóҵʵ¼ù
Ô¼Çë¹ãÖÝ¡¢¶«Ý¸µÈ¶¼»áµÄÆóÒµ·ÖÏí³ÇÖдåË¢ÐÂÏêϸ°¸ÀýµÄÂÄÀú×ö·¨¡£
£¨Èý£© ѧÊõ̽Ë÷
Î§ÈÆ³ÇÖдåË¢ÐÂÀíÂÛÆÊÎö¿ò¼ÜºÍÓÐÓõÄʵ¼ùģʽ£¬Ô¼Ç뺣ÄÚÍâר¼Ò¾ÙÐзÖÏíºÍ×êÑС£
6.ýÌåÖ§³Ö¼°Ö±²¥Æ½Ì¨
ÄâÔ¼ÇëÒµÄÚȨÍþÔÓÖ¾¡¶¶¼»áÍýÏë¡·¡¶µØÀíѧ±¨¡·¡¶¹ú¼Ê¶¼»áÍýÏë¡·¡¶¹ã¶«Èý¾ÉˢС·±à¼¼ÓÈë¾Û»á²¢¾ÙÐÐÐû´«¡£
ÄâÔ¼ÇëлªÉç¡¢ÖйúÉç¿Æ±¨¡¢ÖйúÇàÄ걨¡¢Öйú¾¼ÃÍø¡¢Öйú¾¼Ãµ¼±¨¡¢Öйú¾¼Ãʱ±¨¡¢Öйúı»®±¨¡¢¹ú¼Ò·¢¸ÄίÖкêÍø¡¢Öйú¶¼»áÍýÏëѧ»áÍøÕ¾¡¢Öйú¾¼ÃÍø¡¢Öйú¶¼»á±¨¡¢·ï»ËÍø²Æ¾¡¢·ï»ËÍø·¿²ú¡¢ÖÐÔʱ±¨¡¢ÖðÈÕ¾¼ÃÐÂÎÅ¡¢Ö¤È¯Ê±±¨¡¢Ë¢ÐÂÄڲΡ¢¾¼Ã²Î¿¼±¨¡¢ÄÏ·½ÈÕ±¨¡¢µÚÒ»²Æ¾¡¢ÉîÛÚÉ̱¨¡¢ËѺü¶¼»á¡¢Ð¾©±¨¡¢ÐÚÓ¿ÐÂÎÅ¡¢±±¾©´óѧֱ²¥Æ½Ì¨¡¢ÐÂÀËÀÖ¾ÓÍø¡¢¹ú¼Ê¶¼»áÍýÏ빫ÖںŵȾÙÐÐÐû´«¡¢±¨µÀºÍÖ±²¥¡£¾Û»áÇéÐμ°Ð§¹ûÄâÔÚ¸÷Ö÷Àí·½¡¢Ð°ì·½¡¢³Ð°ì·½ÍøÕ¾»ò¹«Öںš¢Ïà¹ØÃ½ÌåµÈÆ½Ì¨Â½ÐøÍÆËÍ¡£
7.¾Û»áÁªÏµÈË
ФÓ 18925089903
Áζ 13264368682



Ñݽ²¼Î±ö¼ò½é
£¨Æ¾Ö¤ÐÕÃû±Ê»ÅÅÐò£©

Chris Hamnett
Ó¢¹úÂ׶عúÍõѧԺ£¨King¡¯s College London£©µØÀíϵÈÙÐݽÌÊÚ£¬ÆäÑо¿ÁìÓòÖ÷Òª°üÀ¨È«Çò¶¼»á¡¢×¡·¿¡¢Éç»á¼«»¯ºÍÊ¿É𻯵ȣ¬ÖøÊöÆÕ±éÇÒÓÐÓ°ÏìÁ¦¡£Hamnett½ÌÊÚ2007ÄêÖÐѡΪӢ¹úÉç»á¿ÆÑ§ÔºÔºÊ¿£¨Fellow of the Academy of Social Sciences£©£¬2010ÄêÖÐѡΪӢ¹ú»Ê¼ÒÎÄÒÕѧ»á»áÊ¿£¨Fellow of the Royal Society of Arts£©£¬Í¬ÄêÈÙ»ñÓ¢¹ú»Ê¼ÒµØÀíѧ»á£¨RGS-IBG£©½ÒÏþµÄBack½±Õ¡£

Delik Hudalah
Ó¡¶ÈÄáÎ÷ÑÇÍò¡ÊÖÒÕѧԺ(ITB)ÐÞ½¨¡¢ÍýÏëºÍÕþ²ßÉú³¤Ñ§Ôº(SAPPD)µÄ½ÌÊÚ¡£DelikÊÇһλ¶¼»áÍýÏëʦºÍµØÀíѧ¼Ò£¬×¨×¢ÓÚÑÇÖÞгǡ¢³Ç½¼ºÍ´ó¶¼ÊеÄÉú³¤¡£ËûÓÈÆä¹Ø×¢Éç»á¾¼ÃºÍ¿Õ¼äÖ®¼äÏ໥×÷ÓúͳåÍ»£¬ÒÔ¼°¶¼»á½çÏßµÄÔÙÉú²úºÍÍýÏëÀú³Ì¡£

ÍõÕý
ÖØÇì´óѧÐÞ½¨³Ç¹æÑ§Ôº³ÇÏçÍýÏëϵÖ÷ÈΡ¢¸±½ÌÊÚ£»Öйú¶¼»áÍýÏëѧ»áɽµØÑ§ÊõίԱ»á¸±ÃØÊ鳤£¬Öйú¶¼»áÍýÏëѧ»áÍýÏëʵÑéѧÊõίԱ»áίԱ£»ÖØÇìÊÐÍýÏëѧ»á¸±ÃØÊ鳤£¬ÖØÇìÊÐÇøÏØÊ×ϯÍýÏëʦ¡£Ö÷Òª´ÓÊÂÉú̬¶¼»áÉè¼Æ¡¢ÀúÊ·ÎÄ»¯±£»¤Óë¶¼»á¸üÐÂÑо¿¡£

Íõ½à¾§
ÏÖÈÎÖйúÈËÃñ´óѧ¹«¹²ÖÎÀíѧԺ¸±½ÌÊÚ£¬ÊÜÆ¸ÎªÖйúÈËÃñ´óѧ¡°ÓÅÒìѧÕß¡±Ö§³ÖÍýÏëÇàÄêB¸Ú¡£±¾¿ÆºÍ˶ʿ½áÒµÓÚ±±¾©´óѧ£¬ÓÚÏã¸Û´óѧÐÞ½¨Ñ§Ôº»ñµÃ²©Ê¿Ñ§Î»£¬Ïã¸Û´óѧÀî¼Î³Ï½±»ñµÃÕß¡£Ö÷ÒªÑо¿Æ«ÏòΪ³ÇÕò»¯¡¢Éú³ÝǨáã¡¢ÊÐÃñ»¯ºÍ¶¼»áÖÎÀí¡£ÔÚº£ÄÚÍâ×ÅÃûÆÚ¿¯ÉϽÒÏþÂÛÎÄ40ÓàÆª£¬³öÊéÓ¢ÎÄ׍ָ1²¿£¬Ö÷³Ö2Ïî¹ú¼Ò×Ô¿ÆÏîÄ¿¡£

µË¿°Ç¿
ÖÎÀíѧ²©Ê¿£¬×¢²áÍýÏëʦ£¬¹ãÖÝÊÐÍýÏëºÍ×ÔÈ»×ÊÔ´¾Ö¸±¾Ö³¤¡£ºã¾Ã´ÓʺÍÑо¿¶¼»á¸üС¢³ÇÖдåˢС¢Ãû³Ç±£»¤¡¢ÍÁµØ×ÊÔ´±£»¤Ê¹Óã¬ÁìÍÁ¿Õ¼äÍýÏëÌåÀý¡¢ÖÎÀí¼°ÊµÑéÊÂÇ飬ÊǹãÖݶ¼»á¸üС¢Ãû³Ç±£»¤¡¢³ÇÖдåË¢ÐÂÕþ²ßµÄÖ÷ÒªÖÆ¶©ÕßÖ®Ò»¡£½ÏÔçϵͳÑо¿´æÁ¿µØÇøÏêϸÍýÏëºÍµÍЧÓõØÔÙ¿ª·¢ÊÂÇ飬Ìá³öÍýÏëÒª´Ó¡°ÊØÃÅÔ±£¢Ïò¡°ÒýÁìÕߣ«ÊØÃÅÕߣ¢×ª±ä£¬Òª´ÓÊÖÒÕͼÔòÏòÒÔЧ¹ûÀ¶Í¼Îª»ù´¡µÄ¡¢µþ¼ÓÍÁµØµÈ¹«¹²Õþ²ßµÄ¿Õ¼äÖÎÀíÐÍÍýÏëת±ä£¬Íƶ¯³ǫ̈³ÇÖдåË¢ÐÂÖÐÃæÏòÐÂÊÐÃñµÄס·¿¹©Ó¦Õþ²ß¡£

ʯ½¨Òµ
¶«Ý¸Êгǽ¨ÍýÏëÉè¼ÆÔº¸üÐÂÑо¿ÖÐÐÄÈÏÕæÈË¡¢Ñз¢ËùËù³¤£¬×¢²áÍýÏëʦ¡¢¸ß¼¶¹¤³Ìʦ¡£2009ÄêÒÔÀ´¼ÓÈëÁ˶«Ý¸Êж¼»á¸üÐÂÕþ²ßÑо¿¼°Ö÷ÒªÍýÏëÌåÀýµÈÊÂÇ飬ÈÏÕæÁ˶«Ý¸ÊÐÖÐÐijÇÇø³ÇÖдåµÄÆ¬ÇøÄ±»®¼°Í³³ïÊÂÇ飬ÈÏÕæÁ˶«Ý¸ÊÐ60+6ÏÖ´ú»¯¹¤ÒµÔ°ÇøµÄ¿Õ¼äÍýÏë¼°½¨ÉèÔËÓªÍýÏëµÄÌåÀýÊÂÇ飬¶Ô¶«Ý¸µÄ¶¼»á¸üС¢ÍýÏë¹Ü¿Ø¼°ÊµÑé»úÖÆµÈÁìÓòÓнÏÉîÈëµÄÑо¿¡£

Ò¶Ô£Ãñ
ÖйúÈËÃñ´óѧ¹«¹²ÖÎÀíѧԺ½ÌÊÚ£¬Ñ§ÊõίԱ»áÖ÷ÈΣ¬Ê×¶¼Éú³¤ÓëÕ½ÂÔÑо¿ÔºÔÖ´ÐÐÔº³¤¡£Ö÷ÒªÑо¿ÁìÓòΪÖйúÐÂÐͳÇÕò»¯ÓëÊÐÃñ»¯¡¢³¬´ó¶¼»áÖÎÀí¡¢³ÇÖдå¸üÐÂÖÎÀíµÈ¡£º£ÄÚÂÊÏÈÌá³ö¡°ÎÒ¹ú³¬´ó¶¼»áÈÝÄÉÐÔ³ÇÖдå¸üÐÂÀíÂÛ¡±¡¢¡°Ð¶þÔª½á¹¹ÀíÂÛ¿ò¼Ü¡±µÈ¡£ÏȺó»ñ½ÌÓý²¿ 21 ÊÀ¼ÍÓÅÒìÈ˲ޱ¡¢±±¾©ÕÜѧÉç»á¿ÆÑ§ÓÅÒìЧ¹û½±¡¢±±¾©ÊÐÓÅÒìÎ÷ϯ½±¡¢±±¾©Êо«Æ·¿Î±¾½±µÈ¡£

Ìï×ÆË¸
¹ã¶«Ê¡¾É³ÇÕò¾É³§·¿¾ÉÐæÂäË¢ÐÂлáÃØÊ鳤£¬ÖÎÀíѧ²©Ê¿£¨ÍÁµØ×ÊÔ´ÖÎÀíרҵ£©£¬ÀíÂÛ¾¼Ãѧ²©Ê¿ºó£¬ÃÀ¹ú»á¼ûѧÕߣ¬ÁìÍÁ¸ß¼¶¹¤³Ìʦ¡£ÖÐÁìÍÁµØÑ§»áÍÁµØ¾¼Ã·Ö»áίԱ¡¢Öйú¶¼»áÍýÏëѧ»á³ÇÏçÍýÏëʵÑéѧÊõίԱ»áίԱ¡¢¹ã¶«Ê¡¶¼»áÁ¢ÒìÑо¿»á¸±»á³¤¡¢¹ã¶«Ê¡Ô«Ï罨ÉèÊÂÇéר¼Ò×ÉѯίԱ»áίԱ¡¢¹ã¶«Ê¡ÍÁµØÕûÀí¸´¿Ñ¿ª·¢¡¢½ÚÔ¼¼¯Ô¼¡¢¿Õ¼äÍýÏëµÈר¼Ò¿âר¼Ò¡£

ÌïÀò
Ç廪´óѧÐÞ½¨Ñ§Ôº¶¼»áÍýÏëϵ½ÌÊÚ¡¢²©µ¼¡¢¸±ÏµÖ÷ÈΣ¬ÍÁµØÊ¹ÓÃÓëס·¿Õþ²ßÑо¿ÖÐÐÄÖ÷ÈΡ£×ÔÈ»×ÊÔ´²¿ÖÇ»ÛÈ˾ÓÇéÐÎÓë¿Õ¼äÍýÏëÖÎÀíÁ¢ÒìÖÐÐÄÖ÷ÈΣ¬¼æÈÎÐÛ°²ÐÂÇøÍýÏëר¼ÒÆÀÒé×éר¼Ò¡¢Öйú¶¼»á¿ÆÑ§Ñо¿»áÐÂÐͳÇÕò»¯Óë³ÇÏçÍýÏëרҵѧÊõίԱ»á³£Îñ¸±Ö÷ÈÎίԱ¡¢Öйú¶¼»áÍýÏëѧ»á³ÇÏçÍýÏëʵÑéίԱ»á¸±Ö÷ÈÎίԱ¡¢ÖÐÁìÍÁµØÑ§»áÍÁµØ¾¼Ã·Ö»á¸±Ö÷ÈÎίԱ¡¢ÖйúÇøÓò¿ÆÑ§Ð»áÀíÊ¡¢ÌìÏ»ªÈ˲»¶¯²úѧ»áÀíʵȡ£

ÙÚµÂ
±±¾©´óѧÉîÛÚÑо¿ÉúÔº¶¼»áÍýÏëÓëÉè¼ÆÑ§ÔºÑо¿Ô±¡¢²©Ê¿Éúµ¼Ê¦£¬ÉîÛÚÊÐÈËÎÄÉç¿ÆÖØµãÑо¿»ùµØ¡ª¡ª³¬´ó¶¼»á¿Õ¼äÖÎÀíÕþ²ßÄ£ÄâÉç»áʵÑéÖÐÐÄÖ÷ÈΡ£¼æÈÎÖйú¶¼»áÍýÏëѧ»áÁ÷Óò¿Õ¼äÍýÏë·Ö»áίԱ¡¢ÍýÏëʵÑé·Ö»áÇàÄêίԱ£¬Öлª½¨ÉèÖÎÀíÑо¿»áÀíÊ£¬ÌìÏ»ªÈ˲»¶¯²úѧ»áÀíÊ£¬ÖйúÐÐÕþÇø»®ÓëÇøÓòÉú³¤Ôö½ø»áÐÐÕþÇø»®ÓëÇøÓòÖÎÀíרҵίԱ»áίԱ£¬ÉîÛÚÊÐÈË´ó³£Î¯»á¾¼ÃÊÂÇéίԱ»áίԱ¡£

ÀîÖ¾¸Õ
Î人´óѧ¶¼»áÉè¼ÆÑ§ÔºÔº³¤¡¢½ÌÊÚ¡¢²©µ¼£¬ÖйúµØÀíѧ»á¶¼»áµØÀíרҵίԱ»á¸±Ö÷ÈΣ¬Öйú¶¼»áÍýÏëѧ»á³£ÎñÀíÊ£¬×¡·¿ºÍ³ÇÏ罨É貿¿ÆÑ§ÊÖÒÕίԱ»áÉçÇø½¨ÉèרҵίԱ»áίԱ¡£Ö÷ÒªÑо¿Öйú¶¼»á¿Õ¼äתÐÍÓëÍýÏ룬½üÆÚ¹Ø×¢¶¼»áµä·¶Éç»á¿Õ¼äÈç³ÇÖд壬Íâ¹úÈ˾۾ÓÇø¡¢°ü¹Ü·¿ÉçÇø¡¢ÀϾÉÐ¡Çø¼°¶¼»á¸üС¢ÍýÏëºÍÖÎÀíµÈ£¬Í¨¹ýʵ֤չÏÖÎÒ¹ú¶¼»á¿Õ¼äÑÝ»¯µÄÌØÕ÷¡¢»úÖÆ¼°Ð§Ó¦¡£

ºÎ´äȺ
¶«Ý¸AG¹«Ë¾¼¯ÍÅ×ܲá¢Ó¢¹ú»Ê¼ÒÌØÐíÕÉÁ¿Ê¦£¨RICS£©¡¢¹ú¼Ê²»¶¯²ú×Éѯʦ£¨IRWA£©¡¢¹ú¼Ò×¢²áÍÁµØ¹À¼Ûʦ¡¢×¢²áÍÁµØ¹ÒºÅÊðÀíÈË¡¢¹ã¶«Ê¡Èý¾ÉË¢ÐÂлḱ»á³¤¡¢¹ã¶«Ê¡Èý¾ÉË¢ÐÂлáǰÆÚÊÂÇéרί»áÖ÷ÈÎίԱ¡£Ç£Í·×éÖ¯Íê³ÉÁË¡¶¹ã¶«Ê¡¡°Èý¾É¡±Ë¢ÐÂÏîÏÖÔÚÆÚÊÂÇé²Ù×÷ģʽÑо¿±¨¸æ¡·¡¶Ã·ÖÝÊдóÆÒÏØ¡°Èý¾É¡±Ë¢ÐÂÏîÄ¿²ðǨÅâ³¥±ê×¼¡·ºÍ¡¶Ã·ÖÝÊдóÆÒÏØ¡°Èý¾É¡±Ë¢ÐÂÏîÄ¿ÏàÖúÆóÒµ×¼ÈëÌõ¼þ¡·µÈ¿ÎÌ⣬¼ÓÈëÁË¡¶¶«Ý¸Êж¼»á¸üÐÂǰÆÚ·þÎñÉ̲Ù×÷Ö¸Òý¡·¡¶¶«Ý¸Êж¼»á¸üвðǨÅâ³¥Ö¸Òý¡·µÈ¿ÎÌâÑо¿¡£

ÍôÃ÷·å
»ª¶«Ê¦·¶´óѧµØÀí¿ÆÑ§Ñ§ÔººÍÖйúÏÖ´ú¶¼»áÑо¿ÖÐÐĽÌÊÚ£¬²©Ê¿Éúµ¼Ê¦¡£Ö÷Òª´ÓÊ»¥ÁªÍøÓëÇøÓòÉú³¤¡¢¶¼»á¿Õ¼äÊý×Ö»¯×ªÐÍ¡¢³ÇÖдåË¢ÐÂÓëÍâÀ´Éú³Ýס·¿µÈÑо¿Æ«Ïò£¬Ö÷³Ö¹ú¼ÒÉç¿Æ»ù½ðÖØµãÏîÄ¿¡¢¹ú¼Ò×Ô¿Æ»ù½ðÏîÄ¿¡¢½ÌÓý²¿ÖصãÑо¿»ùµØÖØ´óÏîÄ¿¡¢ÉϺ£ÊнÌίÈËÎÄÉç¿ÆÖØ´óÏîÄ¿µÈ£¬ÒѳöÊé¡¶»¥ÁªÍø+³¤Èý½Ç¡·¡¶È«Çò¶¼»á¿Õ¼ä×éÖ¯¡·µÈ5²¿×¨ÖøºÍ°ÙÓàÆªÑ§ÊõÂÛÎÄ£¬²¢¶à´Î»ñ½ÌÓý²¿ºÍÉϺ£ÊÐÓÅÒìЧ¹û½±¡£

ËιãÖÇ
»ªÈóÖõض¼»á¸üÐÂÊÂÒµ²¿¶«Ý¸ÇøÓò¸±×Ü˾Àí¡£¶«Ý¸ÄϳÇË®½§Í·¾É´åÕ÷²ðÏîÄ¿ÈÏÕæÈË¡¢¶«Ý¸¶«³Ç»ðÁ¶Ê÷ÉçÇø¶¼»á¸üÐÂÏîÄ¿ÈÏÕæÈË¡¢¶«Ý¸ÄϳǺàÃÀÉçÇø¶¼»á¸üÐÂÏîÄ¿ÈÏÕæÈË¡£

³ÂÖ¾Ãô
¹ãÖÝÊж¼»áÍýÏ뿱̽Éè¼ÆÑо¿Ôº×ÜÍýÏëʦ£¬¼æÈÎÐÛÑ·ÖÔºÔº³¤¡£½ÌÊÚ¼¶¸ß¼¶ÍýÏëʦ£¬×¡·¿ºÍ³ÇÏ罨É貿¿ÆÑ§ÊÖÒÕÍýÏëÏîÄ¿¿âר¼Ò£¬ÐÛ°²ÐÂÇøÍýÏ뽨ÉèÑо¿»á¸±»á³¤¡¢Öйú¿±Ì½Éè¼ÆÐ»áÀíÊ¡¢ÖйúÍýÏëѧ»á¶¼»áÉè¼ÆÑ§Î¯»áίԱ¡¢ÖÐÒÔÍýÏëÁ¢ÒìÖÐÐÄÀíÊ¡£Ö÷Òª´ÓÊÂÖÖÖÖÐͶ¼»áÉè¼Æ¡¢¶¼»á¸üС¢ÏêϸÍýÏëµÈÍýÏëʵ¼ù£¬»ñµÃ¹ú¼Ò¼¶¡¢Ê¡¼¶¡¢Êм¶ÓÅÒì³ÇÏçÍýÏëÉè¼Æ½±Ïî40ÓàÏî, ³öÊé׍ָ3±¾¡£

ÕÔì¿
ËÄ´¨´óѧÐÞ½¨ÓëÇéÐÎѧԺÐÞ½¨ÏµÖ÷ÈΣ¬½ÌÊÚ£¬²©Ê¿Éúµ¼Ê¦£¬×¢²á³ÇÏçÍýÏëʦ¡£Öйú¶¼»áÍýÏëѧ»áÀíÊ£¬Öйú¶¼»áÍýÏëѧ»á¶¼»á¸üзֻáίԱ£¬É½µØ³ÇÏçÍýÏë·Ö»áίԱ£¬ËÄ´¨Ê¡ÐÞ½¨Ê¦Ñ§»á¶¼»áÉè¼ÆÓë¸üÐÂרί»áÖ÷ÈÎίԱ£¬³É¶¼»áÁìÍÁ¿Õ¼äÍýÏëºÍ×ÔÈ»×ÊԴлḱÀíʳ¤£¬Ö÷³Ö¹ú¼Ò¼¶¿ÆÑпÎÌâ3ÏÖ÷³ÖÏîÄ¿Ôø»ñÌìÏ»òÊ¡¼¶ÓÅÒì³ÇÏçÍýÏëÉè¼Æ½±¡¢È«Çò¼Æ»®Õ÷¼¯µÚÒ»Ãû¶àÏî¡£

ÄßÅô·É
ÖйúÉç»á¿ÆÑ§Ôº¶¼»áÓ뾺ÕùÁ¦Ñо¿ÖÐÐÄÖ÷ÈΣ¬ÖйúÉç»á¿ÆÑ§Ôº²Æ¾Õ½ÂÔÑо¿ÔºÔº³¤ÖúÀí£¬Ñо¿Ô±£¬²©Ê¿Éúµ¼Ê¦¡£Ö÷ÒªÖÂÁ¦ÓÚ¶¼»á¾¼Ãѧ¡¢·¿µØ²ú¾¼Ãѧ¡¢¾ºÕùÁ¦¾¼ÃѧµÈÑо¿¡£Öйú¶¼»á¾¼Ãѧ»á¸±»á³¤£¬Öйú¶¼»á°ÙÈËÂÛÌ³ÃØÊ鳤¡£ÖйúÉç¿ÆÔº-ÍŽá¹úÈ˾ÓÊðÍŽá¿ÎÌâ×é×鳤¡¢Ê×ϯ¶¼»á¾¼Ãѧ¼Ò£¨2016-2022£©¡£Ïã¸ÛÖÐÎÄ´óѧÉùÓþÑо¿Ô±¡¢»ªÖпƼ¼´óѧ¡¢ÄÏ¿ª´óѧµÈ¼æÖ°½ÌÊÚ£¬¹úÎñÔºÌØÊâ½òÌùר¼Ò£¬ÎļÙÃû¼Òôß¡°ËĸöÒ»Åú¡±È˲ţ¬¶à¸öÊ¡ÊеÄÕþ¸®ÕÕÁϺÍÖÇ¿âר¼Ò¡£

Óκè
ÏÖÈα±¾©Êж¼»áÍýÏëÉè¼ÆÑо¿Ôº¶¼»á¸üÐÂÍýÏëËùÖ÷È餳Ìʦ¡¢¸ß¼¶¹¤³Ìʦ£¬Öйú¶¼»áÍýÏëѧ»áס·¿×¡Çø×¨Î¯»áÇàÄêίԱ¡£±±¾©´óѧ¶¼»áÓëÇøÓòÍýÏë˶ʿ£¬ºÉÀ¼Twente´óѧ¶¼»áÍýÏëÓëÖÎÀí˶ʿ¡£Ö÷ÒªÑо¿Æ«ÏòΪÁìÍÁ¿Õ¼äÍýÏë¡¢¶¼»á¸üС¢×¡·¿ÍýÏë¡¢¹ú¼Ê¶¼»áÍýÏëµÈ¡£¼ÓÈë¡¶±±¾©Êж¼»á¸üÐÂÌõÀý¡·Æð²ÝÓëÖØµãÁ¢·¨ÎÊÌâÑо¿ÊÂÇ飬×÷ΪÖ÷ÒªÉè¼ÆÈËÌåÀý±±¾©¶¼»á×ÜÌåÍýÏë¡¢Ê×¶¼¹¦Ð§½¹µãÇø¿ØÖÆÐÔÏêϸÍýÏë¡¢±±¾©ÊÐס·¿×¨ÏîÍýÏë¡¢±±¾©Êж¼»á¸üÐÂרÏîÍýÏë¡¢±±¾©Êж¼»á¸üÐÂÐж¯ÍýÏ뼰ʵÑ鼯»®Ñо¿µÈÖØ´óÏîÄ¿£»¼ÓÈë±àдÖйú¶¼»áÍýÏëѧ»á¡¢×¡·¿Óë³ÇÏ罨É貿¶à²¿ÐÂÐͳÇÕò»¯¡¢¶¼»á¸üеÈÁìÓòѧÊõ׍ָ£¬ÔÚÖйú¶¼»áÍýÏëÄê»á¡¢¶¼»áÍýÏëÓëµØÀíѧÁìÓò½¹µãÆÚ¿¯½ÒÏþ¶àƪѧÊõÂÛÎÄ¡£
±¾ÎÄÄÚÈÝ×ªÔØ×Ô¡°ÖйúÈËÃñ´óѧ¹«¹²ÖÎÀíѧԺ¡±