AG¹«Ë¾

Æóҵ΢ÐÅ

ÖпÆÓªÒµ£ºÂÞÏÈÉú 18820728128
ÖпÆÓªÒµ£ºÂÞÏÈÉú 18820728128
²â»æÓªÒµ£º³ÌС½ã 13538628687
²â»æÓªÒµ£º³ÌС½ã 13538628687
ÆÀ¹ÀÓªÒµ£ºÁÖС½ã 18807692233
ÆÀ¹ÀÓªÒµ£ºÁÖС½ã 18807692233
ÍýÏëÓªÒµ£ºÍõÏÈÉú 15899656477
ÍýÏëÓªÒµ£ºÍõÏÈÉú 15899656477
¶¼»á¸üÐÂÓªÒµ£º³ÂÏÈÉú 15820902262
¶¼»á¸üÐÂÓªÒµ£º³ÂÏÈÉú 15820902262

ÐÂÕþ²ß£¡ÉèʩũҵÓõؿÉÒÔʹÓÃÓÀÊÀ»ù±¾Å©ÌïÁË £¿

×÷ÕߣºAG¹«Ë¾¼¯ÍÅ ÈÕÆÚ£º2020-01-17 ÔĶÁÁ¿£º

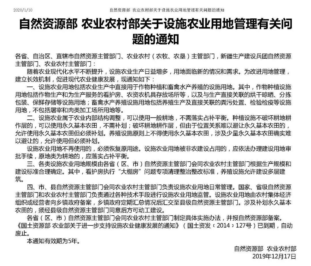
ΪÁ˸üºÃµØÖª×ãÉèʩũҵ¶àÑù»¯ÓõØÐèÇó£¬×ÔÈ»×ÊÔ´²¿»áͬũҵũ´å²¿ÍŽáÓ¡·¢¡¶¹ØÓÚÉèʩũҵÓõØÖÎÀíÓйØÎÊÌâµÄ֪ͨ¡·£¨ÒÔϼò³Æ¡¶Í¨Öª¡·£© ¡£

΢ÐÅͼƬ_20210713151044.jpg


Ô­ÓеÄÕþ²ßÖÎÀíÎļþÒѹýÓÐÓÃÏÞÆÚ£¬Òò´ËÔÚÔ­ÓеÄÉèʩũÓõØÖÎÀí²½·¥»ù´¡ÉÏ£¬Ò»Ö±Ë¢ÐÂÖÎÀíÒÔ˳ӦÉú³¤ÐèÒª£¬¼ÌÐøÖ§³ÖÉèʩũҵµÄÉú³¤ ¡£ÐÂÕþ²ßÔÚ¶à¸ö·½Ãæ¾ÙÐÐÁËˢУ¬Ã÷È·ÁËÉèʩũÓõØÕþ²ßµÄ½çÏߣ¬Ìá³öÉèʩũÓõØÖÎÀíµÄÔ­ÔòÒªÇó£¬ÔöÇ¿Á˶ÔÉèʩũÓõØÕþ²ßÖÎÀíµÄ¾ü´í£¬Í¬Ê±ÓÐÀûÓÚ½øÒ»³ÌÐò¶¯¸÷µØÉú³¤ÉèʩũҵµÄÆð¾¢ÐÔ£¬Òý·¢ÉèʩũҵÄÚ²¿Ç±Á¦£¬Ôö½øÏÖ´úÅ©ÒµÌØÊâÊÇÉèʩũҵ¿µ½¡ÓÐÐòÉú³¤ ¡£


΢ÐÅͼƬ_20210713151423.jpg


½üÄêÀ´£¬¹ú¼ÒÃãÀø¶¦Á¦´ó¾ÙÉú³¤Éèʩũҵ£¬²¢¶ÔÉèʩũҵµÄÌṩÁËÖØ´óµÄÕþ²ßÖ§³Ö£¬Éú³¤Éèʩũҵ£¬¹ØÓÚ°ü¹ÜÅ©²úÆ·ÓÐÓù©Ó¦£¬Ôö½øÅ©ÒµÉú³¤¡¢Å©ÒµÔöÊÕ£¬Ôöǿũҵ×ÛºÏÉú²úÄÜÁ¦¾ßÓÐÊ®·ÖÖ÷ÒªµÄÒâÒå ¡£¡¶Í¨Öª¡·Ìá³ö£¬ÉèʩũҵÊôÓÚũҵÄÚ²¿½á¹¹µ÷½â£¬Òò´Ë¿ÉÒÔÓÐÌõ¼þµÄʹÓÃÓÀÊÀ»ù±¾Å©Ìµ«±ØÐèÃ÷È·ËĵãÒªÇó£¬Ê×ÏÈÊÇݪֲÉèÊ©ÇÒ²»ÆÆËð¸ûµØ¸û×÷²ã£¬²Å»ªÊ¹Óûù±¾Å©Ìï²»Ðè²¹»®£»Æä´ÎÊÇݪֲÉèÊ©ÆÆËð¸û×÷²ã£¬ÔÊÐíʹÓûù±¾Å©Ìﵫ±ØÐè²¹»®£»ÔÙ´ÎÊÇÑøÖ³ÉèʩԭÔòÉϲ»µÃʹÓûù±¾Å©Ì×îºó£¬ÑøÖ³ÉèÊ©ÔÊÐíÉÙÁ¿Õ¼Óûù±¾Å©Ìµ«±ØÐè²¹»® ¡£


΢ÐÅͼƬ_20210713151926.jpg


еÄÉèʩũÓõØÕþ²ß¶ÔÔ­ÓÐÉèʩũҵÓõØÖÎÀí·½·¨¡¢¸ûµØÊ¹ÓÃÒÔ¼°ÓõسÌÐòµÈ·½Ãæ¾ÙÐÐÁ˽øÒ»²½µÄˢР¡£Í»³öÌåÏÖÔÚÒÔϼ¸¸ö·½Ã棺


Ò»¡¢½«ÉèʩũҵÓõØÄÉÈëũҵÄÚ²¿½á¹¹µ÷½â¹æÄ£

˼Á¿µ½ÉèʩũÓõØÓëÒ»Ñùƽ³£½¨ÉèÓõØÓнϴóµÄ²î±ð£¬ËüÊÇÆ¾Ö¤Å©ÒµÌصãºÍÉú³¤ÐèÒª¶ø¶ÔÅ©ÓõؾÙÐн¨ÉèµÄ£¬ÓµÓдÓÊÂÅ©²úÆ·Éú²úµÄÌØµã ¡£Òò´Ë£¬ÐµÄũҵÉèÊ©ÓõØÕþı»®¶¨£¬Éèʩũҵ¿ÉÒÔʹÓÃÒ»Ñùƽ³£¸ûµØ£¬²»ÐèÖÎÀí½¨ÉèÓõØÉóÅúÊÖÐø£¬²»ÐèÂäʵ¸ûµØÕ¼²¹Æ½ºâ ¡£


¶þ¡¢¶ÔʹÓÃÓÀÊÀ»ù±¾Å©Ìï×÷³ö»®¶¨

¹ØÓÚ×÷ÎïݪֲÖÐһЩÉèÊ©½¨ÉèÆÆËð¸ûµØ¸û×÷²ãÓÖÄÑÒÔ±ÜÈÃÓÀÊÀ»ù±¾Å©ÌïµÄ£¬ÑøÖ³ÉèÊ©ÖÐȷʵÄÑÒÔ±ÜÈÃÉÙÁ¿ÓÀÊÀ»ù±¾Å©ÌïµÄ£¬¾­ÓÉÅú×¼ÔÚ²¹»®Ò»ÂÉÊýÄ¿ºÍÖÊÁ¿ÓÀÊÀ»ù±¾Å©ÌïµÄÌõ¼þÏ£¬ÔÊÐíʹÓÃÓÀÊÀ»ù±¾Å©ÌͬʱҲ±ØÐèÈ·±£ÓÀÊÀ»ù±¾Å©ÌïÊýÄ¿²»ïÔÌ­ ¡£


Èý¡¢ÓõعæÄ£ÊµÑé²î±ð»¯Õþ²ß

ƾ֤ÏÖʵÐèÇó£¬Ë¼Á¿µ½Ììϸ÷µØÖÖÖÖÉèʩũҵÓõزî±ð½Ï´ó£¬Òò´Ë¹ú¼Ò×÷·ÏÁ˶ÔÖÖÖÖÉèʩũҵÓõعæÄ£×ö³öͳһ»®¶¨£¬½»Óɸ÷ʡƾ֤Éú²ú¹æÄ£ºÍ½¨Éè±ê×¼ºÏÀíÈ·¶¨ ¡£ºÏÀíÈ·¶¨ÉèÊ©ÓõعæÄ££¬ÌåÏÖÁ˸÷µØÒòµØÖÆÒË¡¢²î±ð»¯Õþ²ßµÄÒªÇó£¬Í¬Ê±Ò²Öª×ãµ÷ÑÐʱ´ú²¿·ÖµØÇøÌá³ö¹ØÓÚÕâ·½ÃæµÄÒâÔ¸ ¡£±ðµÄ£¬ÎªÀο¿¡°´óÅï·¿¡±ÎÊÌâרÏîÕûÀíÕûÖÎЧ¹û£¬ÈÔ¼ÌÐøÖ´ÐС°´óÅï·¿¡±ÕûÖÎÕû¸Ä±ê×¼ ¡£


ËÄ¡¢¼ò»¯ÓõØÈ¡µÃ·½·¨

ÐÂÉèʩũҵÓõØÕþ²ßÃ÷È·²»Õ¼ÓÃÓÀÊÀ»ù±¾Å©ÌïµÄÉèʩũÓõز»ÐèÒªÉóÅú£¬ÓÉÉèʩũҵı»®ÕßÓëÅ©´åÕûÌå¾­¼Ã×éÖ¯¾ÍÓõØÊÂÒËЭÉÌÒ»Öºó¿É¿ªÕ¹½¨É裬ũ´åÕûÌå¾­¼Ã×éÖ¯»òı»®ÕßÏòÖÝÀïÕþ¸®±¸°¸¼´¿É ¡£¹ØÓÚÉæ¼°Ê¹ÓÃÓÀÊÀ»ù±¾Å©ÌïµÄ£¬Ðë¾­ÏØ¼¶Ö÷¹Ü²¿·ÖÔ޳ɺ󷽿ɶ¯¹¤½¨É裬ʼÖÕ¼á³ÖÑÏ¿áµÄÓÀÊÀ»ù±¾Å©Ìï±£»¤ÖƶÈ ¡£


Îå¡¢ÔÊÐíÑøÖ³ÉèÊ©½¨Éè¶à²ãÐÞ½¨

Ëæ×ÅÊÖÒÕµÄǰ½øÓë¹æÄ£»¯Ä±»®£¬½üÄêÀ´Ò»Ð©µØ·½·ºÆð½¨Éè¶à²ãÐÞ½¨´ÓÊÂÑøÖ³Éú²úµÄÇéÐΣ¬´Ó½ÚÔ¼×ÊÔ´¡¢¼¯Ô¼Ä±»®³ö·¢£¬¡¶Í¨Öª¡·Ã÷È·ÑøÖ³ÉèÊ©ÔÊÐí½¨Éè¶à²ãÐÞ½¨ ¡£µ«¸÷µØÔÚʵÑéÖУ¬½¨¶à²ãÑøÖ³Éèʩһ¶¨Òª×¢ÖØÇкÏÏà¹ØÍýÏë¡¢½¨ÉèÇå¾²ºÍÉúÎï·ÀÒߵȷ½ÃæÒªÇó ¡£×ÔÈ»×ÊÔ´²¿¸ûµØ±£»¤¼àÊÓ˾˾³¤ÁõÃ÷ËÉÌåÏÖ£¬ÐÂÕþ½«¶ÔÉúÖíÑøÖ³ÓõØÌṩ¸üÓÐÁ¦°ü¹Ü ¡£


½üÄêÀ´£¬ÉèʩũҵÐÂÊÖÒÕ¡¢ÐÂ×°±¸Ò»Ö±Ó¿ÏÖ£¬¸û×÷ÊյȻ·½ÚµÄÐÂÐÍÅ©»ú×°±¸Ó¦Óã¬Ë®·ÊÒ»Ì廯µÈÐÂÐÍݪֲÊÖÒÕÓ¦Óã¬ÎïÁªÍøµÈÐÅÏ¢»¯ÊÖ¶ÎÓ¦Óö¼ÐèÒªÏìÓ¦µÄÉèʩũҵÓõØÖ§³Ö ¡£¡¶Í¨Öª¡·µÄÓ¡·¢ÊµÑéΪÉèʩũҵÉú³¤ÌṩÁËÓÐÁ¦Ö§³Ö£¬ÓÐÀûÓÚ¼ÓËÙÍÆ½øÐÂÊÖÒÕ¡¢ÐÂ×°±¸µÄÍÆ¹ãÓ¦Óã¬Ôö½ø¹¤Òµ×ªÐÍÉý¼¶£¬ÌáÉýÉèʩũҵ¹¤ÒµÕûÌ徺ÕùÁ¦ ¡£

·ÖÏíµ½£º
ÍøÕ¾µØÍ¼